

昨天和大家聊真我Neo8的配置和售价的事,价格这个问题咱也就不在说了,2599的价格有潜望长焦、8000毫安电池、辨识度超高的Deco和定制的“PC模拟器”,可以说是非常能打。
说到PC模拟器,那么就有人要问了,我的手机能不能也安装个PC模拟器呢?
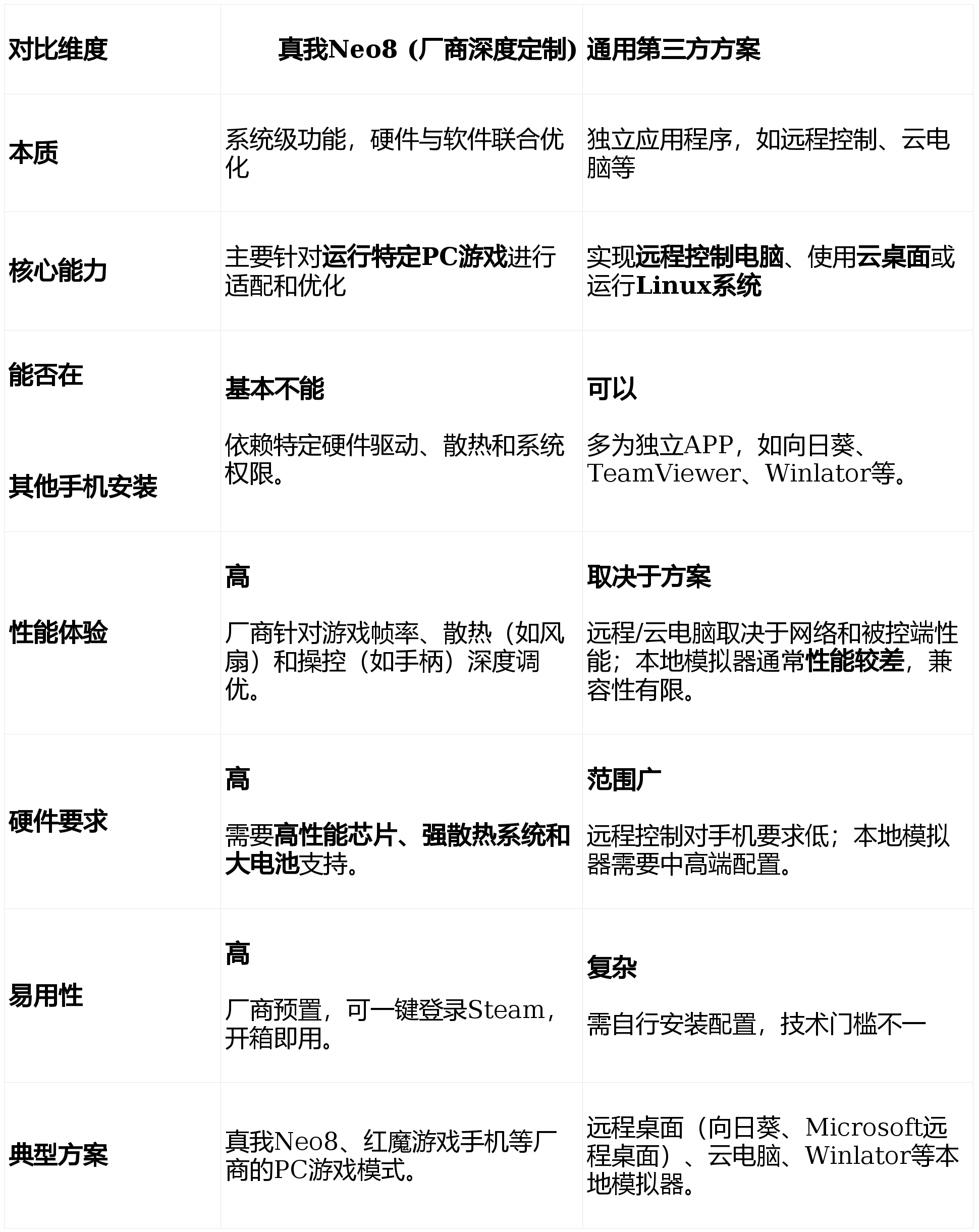
真我neo8的PC模拟器核心是手机厂商通过系统级优化和硬件适配,让你在手机上流畅运行特定的PC游戏。这和你能在应用商店随便下载安装的“模拟器”是两回事。
简单来说,这类深度定制的功能通常无法直接安装到其他品牌或型号的手机上。即使找到安装包,也基本无法正常运行。
真我Neo8这类方案与其他能在手机上“模拟电脑”的通用方案对比如下:

展开全文
如何根据自己的需求选择
如果你想在手机上玩PC游戏:
首选:购买像真我Neo8、红魔这类已内置该功能的游戏手机,体验最完整。
备选:考虑云电脑服务(如达龙云电脑),在云端高性能主机上运行游戏,但对网络要求极高。
不推荐:在普通手机上尝试安装第三方Windows模拟器来玩大型游戏,效果通常很差。
总结一下,真我Neo8的PC模拟器更像一个为特定硬件优化的“特权功能”,而不是一个通用APP。当然目前安卓机基本都支持PC模拟器,但体验都很差。当然选择真我Neo8手机也绝对不是为了PC掌机而入手,现在手机厂商也都聪明了,都在做一件事(有比没有更好)。但也说明多一选项也多一群爱好者。

好了接下来说说真我Neo8搭载的这款天玑9500s芯片,据说这款芯片提升“巨”大。那么到底提升多少,咱们直接看图。

看完图这时候有人就要说了,兄弟你这是开玩笑呢吧。这是提升吗,这是换“代号”。有人就要说了9500s=9400+???没错,高通起名法和天玑起名法现在看上去如出一格。但……又……

那么大家的疑问到底是不是一个“东西”呢?说不是也是,说是也不是。

区别是不是特别“不”明显,与天玑9400+对比发现,天玑9500s通过天玑倍帧3.0技术将跑分增加了50万分?这可不是简单的一向技术升级。而是在原有基础上通过技术调校得来的。(9400+用户表示不服)
可为什么厂商开始喜欢“在名字上整活”呢?除了抢占不同价位段、不同性能需求的市场之外,还有就是技术演进与兼容性考量。当然,在如今手机早已进入“性能过剩”时代里,厂商在名字上整点活,可以制造出“换代焦虑”的“错觉”。
总结一下:
这次真我neo8起售价2599元,国补后2209元的价格是否值得入手呢?
天玑9500s和天玑9400+你看上哪款芯片了?
欢迎铁子一起聊聊。
《本文》有 0 条评论